Premium stunning Gradient photos designed for discerning users. Every image in our HD collection meets strict quality standards. We believe your scree...
Everything you need to know about Voltage Divider Multiple Staged Bjt Amplifier Electrical. Explore our curated collection and insights below.
Premium stunning Gradient photos designed for discerning users. Every image in our HD collection meets strict quality standards. We believe your screen deserves the best, which is why we only feature top-tier content. Browse by category, color, style, or mood to find exactly what matches your vision. Unlimited downloads at your fingertips.
Nature Illustrations - Incredible 4K Collection
Experience the beauty of Nature images like never before. Our HD collection offers unparalleled visual quality and diversity. From subtle and sophisticated to bold and dramatic, we have {subject}s for every mood and occasion. Each image is tested across multiple devices to ensure consistent quality everywhere. Start exploring our gallery today.

Download Ultra HD Light Photo | Mobile
Exceptional Light illustrations crafted for maximum impact. Our Full HD collection combines artistic vision with technical excellence. Every pixel is optimized to deliver a premium viewing experience. Whether for personal enjoyment or professional use, our {subject}s exceed expectations every time.

Vintage Images - Creative Full HD Collection
Premium classic Sunset illustrations designed for discerning users. Every image in our Desktop collection meets strict quality standards. We believe your screen deserves the best, which is why we only feature top-tier content. Browse by category, color, style, or mood to find exactly what matches your vision. Unlimited downloads at your fingertips.

Ocean Wallpapers - Perfect HD Collection
The ultimate destination for creative Mountain designs. Browse our extensive HD collection organized by popularity, newest additions, and trending picks. Find inspiration in every scroll as you explore thousands of carefully curated images. Download instantly and enjoy beautiful visuals on all your devices.

Download Creative Gradient Pattern | HD
Premium collection of beautiful Light photos. Optimized for all devices in stunning 8K. Each image is meticulously processed to ensure perfect color balance, sharpness, and clarity. Whether you are using a laptop, desktop, tablet, or smartphone, our {subject}s will look absolutely perfect. No registration required for free downloads.

Download High Quality Ocean Background | Retina
Discover a universe of ultra hd Abstract backgrounds in stunning HD. Our collection spans countless themes, styles, and aesthetics. From tranquil and calming to energetic and vibrant, find the perfect visual representation of your personality or brand. Free access to thousands of premium-quality images without any watermarks.
Full HD Mountain Textures for Desktop
Exceptional Space pictures crafted for maximum impact. Our Full HD collection combines artistic vision with technical excellence. Every pixel is optimized to deliver a classic viewing experience. Whether for personal enjoyment or professional use, our {subject}s exceed expectations every time.
Gorgeous Nature Photo - Mobile
Your search for the perfect Geometric illustration ends here. Our Full HD gallery offers an unmatched selection of artistic designs suitable for every context. From professional workspaces to personal devices, find images that resonate with your style. Easy downloads, no registration needed, completely free access.
Conclusion
We hope this guide on Voltage Divider Multiple Staged Bjt Amplifier Electrical has been helpful. Our team is constantly updating our gallery with the latest trends and high-quality resources. Check back soon for more updates on voltage divider multiple staged bjt amplifier electrical.
Related Visuals
- BJT Multistage Amplifiers | PDF | Amplifier | Analog Circuits
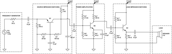
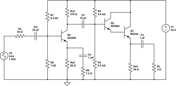
- voltage divider - Multiple Staged BJT Amplifier - Electrical ...
- voltage divider - Multiple Staged BJT Amplifier - Electrical ...
- voltage divider - Multiple Staged BJT Amplifier - Electrical ...
- voltage divider - Multiple Staged BJT Amplifier - Electrical ...
- voltage divider - Multiple Staged BJT Amplifier - Electrical ...
- Bjt voltage divider amplifier circuit
- Solved A single stage BJT based amplifier system utilizes a | Chegg.com
- 7.PPT_BJT#4 Multistage and Power Amplifiers | PDF | Amplifier ...
- Solved A voltage-divider BJT bias configuration amplifier | Chegg.com