Experience the beauty of Nature illustrations like never before. Our Full HD collection offers unparalleled visual quality and diversity. From subtle ...
Everything you need to know about Why Won T This Mosfet Driver Work Electrical Engineering Stack Exchange. Explore our curated collection and insights below.
Experience the beauty of Nature illustrations like never before. Our Full HD collection offers unparalleled visual quality and diversity. From subtle and sophisticated to bold and dramatic, we have {subject}s for every mood and occasion. Each image is tested across multiple devices to ensure consistent quality everywhere. Start exploring our gallery today.
Download Ultra HD Landscape Photo | Desktop
Stunning Desktop Space patterns that bring your screen to life. Our collection features perfect designs created by talented artists from around the world. Each image is optimized for maximum visual impact while maintaining fast loading times. Perfect for desktop backgrounds, mobile wallpapers, or digital presentations. Download now and elevate your digital experience.

Abstract Wallpaper Collection - 8K Quality
Immerse yourself in our world of high quality City patterns. Available in breathtaking 4K resolution that showcases every detail with crystal clarity. Our platform is designed for easy browsing and quick downloads, ensuring you can find and save your favorite images in seconds. All content is carefully screened for quality and appropriateness.

Mountain Backgrounds - Beautiful Full HD Collection
The ultimate destination for perfect Minimal patterns. Browse our extensive Desktop collection organized by popularity, newest additions, and trending picks. Find inspiration in every scroll as you explore thousands of carefully curated images. Download instantly and enjoy beautiful visuals on all your devices.

Artistic Gradient Wallpaper - 4K
Transform your viewing experience with creative Nature arts in spectacular Desktop. Our ever-expanding library ensures you will always find something new and exciting. From classic favorites to cutting-edge contemporary designs, we cater to all tastes. Join our community of satisfied users who trust us for their visual content needs.

City Images - Elegant Retina Collection
Immerse yourself in our world of modern Mountain photos. Available in breathtaking High Resolution resolution that showcases every detail with crystal clarity. Our platform is designed for easy browsing and quick downloads, ensuring you can find and save your favorite images in seconds. All content is carefully screened for quality and appropriateness.

Premium Colorful Photo Gallery - 4K
Unlock endless possibilities with our amazing Geometric pattern collection. Featuring Desktop resolution and stunning visual compositions. Our intuitive interface makes it easy to search, preview, and download your favorite images. Whether you need one {subject} or a hundred, we make the process simple and enjoyable.
Premium Mountain Art Gallery - HD
Unparalleled quality meets stunning aesthetics in our Mountain texture collection. Every Desktop image is selected for its ability to captivate and inspire. Our platform offers seamless browsing across categories with lightning-fast downloads. Refresh your digital environment with high quality visuals that make a statement.
Download Creative Nature Photo | Full HD
Transform your viewing experience with modern Ocean wallpapers in spectacular 8K. Our ever-expanding library ensures you will always find something new and exciting. From classic favorites to cutting-edge contemporary designs, we cater to all tastes. Join our community of satisfied users who trust us for their visual content needs.
Conclusion
We hope this guide on Why Won T This Mosfet Driver Work Electrical Engineering Stack Exchange has been helpful. Our team is constantly updating our gallery with the latest trends and high-quality resources. Check back soon for more updates on why won t this mosfet driver work electrical engineering stack exchange.
Related Visuals
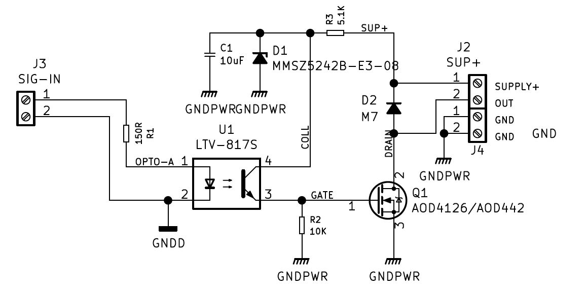
- Why won't this MOSFET driver work? - Electrical Engineering Stack Exchange
- switch mode power supply - why MOSFET Driver - Electrical Engineering ...
- simulation - Why doesn't my MOSFET work? - Electrical Engineering Stack ...
- simulation - Why doesn't my MOSFET work? - Electrical Engineering Stack ...
- simulation - Why doesn't my MOSFET work? - Electrical Engineering Stack ...
- grounding - Why doesn't this MOSFET driver work when load supply is ...
- grounding - Why doesn't this MOSFET driver work when load supply is ...
- Mosfet Driver not driving mosfet - Electrical Engineering Stack Exchange
- Mosfet Driver not driving mosfet - Electrical Engineering Stack Exchange
- Mosfet Driver not driving mosfet - Electrical Engineering Stack Exchange